JVID

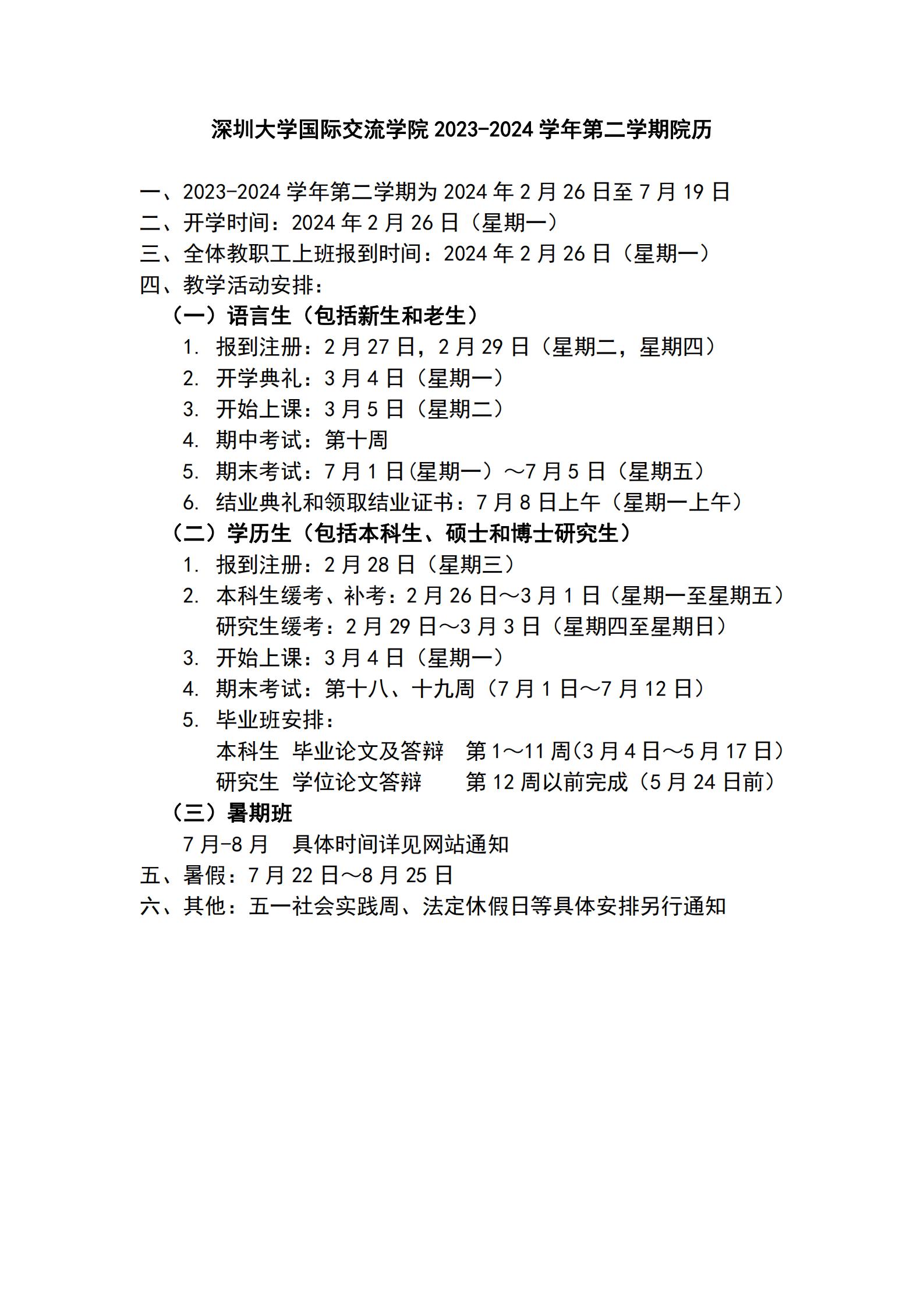
Academic Calendar (2nd Semester, 2023-2024 Academic Year)

Date:2024-01-11 14:18:56 Hits: times [Font size: Small Large]


×

用户登录