JVID 朱卫国教授与哥伦比亚大学顾伟教授团队合作在Nature上发表高水平研究论文
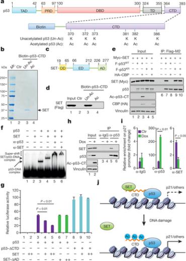
近日,JVID 朱卫国教授与美国哥伦比亚大学顾伟教授合作发表了乙酰化修饰对肿瘤抑制因子p53调控的最新成果。该研究首次揭示乙酰化修饰对肿瘤抑制蛋白p53调控的新机制,并发现一类富含酸性氨基酸的蛋白,其酸性结构域可特异性地结合其他蛋白的非乙酰化状态的赖氨酸富集区,作为一类新的“阅读器(reader)”读取与其相互作用的蛋白中包含的信息。癌蛋白SET即是这样一类酸性蛋白质,其与p53的结合受p53蛋白质C端乙酰化的调控,从而影响肿瘤的生长。
该成果由JVID 、哥伦比亚大学综合肿瘤中心等单位合作完成,顾伟教授作为通讯作者。文章于9月14日在Nature杂志上在线发表,Nature杂志是目前公认科研领域的最高水平杂志,影响因子高达38.14。值得一提的是,文章的第一作者王冬来博士毕业于朱卫国教授课题组,博士期间有两篇第一作者的论文发表于《PNAS》,博士毕业后进入哥伦比亚大学顾伟教授实验室开展博士后工作至今,为此次合作打下了良好的基础。
文章链接://www.nature.com/nature/journal/v538/n7623/full/nature19759.html
Identification of SET as a specific co-repressor of C-terminal unacetylated p53

D Wang et al. Nature 1–5 (2016) doi:10.1038/nature19759


用户登录
还没有账号?
立即注册